​2024成都“5+4”学校招生政策最新解读

2024-08-15 11:27:47

在生源面前,有学校已经提早谋动选才。在部分公办学校开始尝试5+4之后,成都的民办学校们也有意进入5+4赛道那么,什么是5+4?成都目前哪些学校有5+4?结合今年情况,小编将成都5+4学制、学校情况为大家做了整理,一起来看!家有升学宝宝的家长,建议提前收藏!


                                                                                                           01     什么是5+4


即“小初衔接教育研究课题”。这就是经省教育厅批准,在成都市教育科学研究院指导下正在进行的“小初衔接教育研究课题”,被官方批准可以开设以上课题的学校,即家长们口中的“5+4”学校


小学读5年,初中读4年,小学加初中总上学时长一共还是9年。


| 不同点:课程安排不同


这样看起来似乎和“6+3”的年级分配是一样的,但不同在于他们的课程安排上。


5+4学制,课程如何安排?

第一种:大多“5+4”的初中是第一学期就完成六年级所有课程,下学期就开始上初一的课程。

             课程安排为:6年级全、初一上、初一下、初二上、初二下、初三上、初三下、复习中考。


第二种:和“6+3”一样,初中4年课程分为:6年级上、6年级下、初一上、初一下、初二上、初二下、初三上、初三下中考。


第三种:还有的学校是开学第一学期上完6年级课程及一部分初一内容。

             课程安排为:6年级+初一上20%、初一上80%+初一下、初二上、初二下、初三上、初三下、复习、复习中考。



| 相同点:可以参加指标到校


这里主要是说家长们比较关心的指标到校。首先,“5+4”学校招生是各区教育局组织报名摇号,其招生是符合教育政策的,所以无论市指标还是区指标,都拿得到。


我们以2024年成都指标到校分配情况来看,金牛实验中学216个指标位列全区断层领先!其中市指标13名,区指标203名,均为全区最多。


据悉今年学校年级人数为403人,指标比例达到了惊人的53%!更值得一提的是,拥有指标到校资格的学生人数为325人,如果以此为基础计算,那么高达66.5%的学生都能获得指标到校的资格


图片


七中育才学道今年拿到了104个指标,在锦江区也是名列前茅的。其中市指标拿了8个,区指标拿了96个。


图片


而在另一个家长们关心的点上,这两所学校的表现也很亮眼。下面是家长们给的数据,大家可以参考看看:


图片

                                                                                                                  (图据网络,由热心家长分享



                                                                                          02    成都有哪些5+4学校


成都官方批准、或正在试点的学校大致有这些:(信息来源于家长分享,如有错漏请指正)

官方正式批准学校3所

锦江区:七中育才学校学道分校

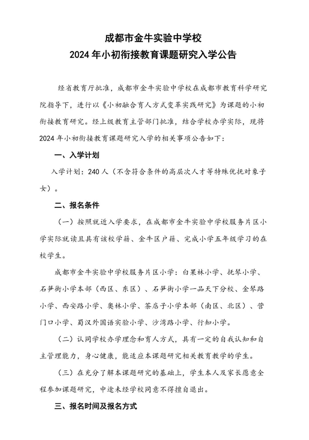
金牛区:金牛实验中学

青羊区:石室联中蜀华分校


试点学校:

金牛区:成都市铁中府河学校

高新区:玉林中学肖家河校区

武侯区:石室双楠实验学校、棕北中学西区、北二外成都附中

天府新区:天府四中(学校曾发声明说没有)


除以上学校外,新都区部分公办和民办学校也都有5+4学制,新都一中实验中学和新都四中等学校;青白江部分民办学校也有类似5+4课程,比如青白江为民。


那么想要尝试以上学校的5+4课程,要如何报名呢?


小编了解到,今年已对外正式公布“5+4”招生计划的学校,有七中育才学校学道分校、金牛实验中学两所。根据两所学校发布的招生简章,小编将入学方式整理如下:(两所学校2024招生简章完整版后附)


| 招生人数


在招生人数上,今年金牛实验中学计划招生240人,与去年持平。七中育才学道计划招生387人,比去年扩招了57人


图片

                                                                                                                     (图据网络,由热心家长分享


| 招生范围及要求


金牛实验中学对口可以报名小学有12所


图片


并且娃娃要有金牛区户籍、有片区内小学正式学籍,已完成小学五年级学习的在校生。以上四项均需满足,才可以报名摇号。


七中育才学道则是全区均可报名摇号娃娃要有锦江区户籍或学籍,即可报名


图片


石室蜀华分校则没有公布招生公告。根据家长分享,学校仅面向青羊区招生,实行的是5+4和6+3两个学制同步并行;教学进度整体偏慢,六上基本不涉及初中内容,六下涉及初中的理数、整式加减部分;初一上期,学校会主动调整教材顺序,其中几何内容占比大。家长可向学校具体咨询。


| 摇中率


今年两所学校的摇中率小编暂未统计到,可以参考下往年的情况。


其中,七中育才学道是全区摇号,有家长不完全统计了近年来七中育才学道的摇中率,2023年仅有5%。这个概率跟大摇号也没差了,也就是试试手气。


图片

(图据网络,由热心家长分享


除以上两所学校外,其余学校的招生方式家长可以直接向相关校方咨询。



                                                                                                  03    哪些娃娃适合5+4


那么,是不是所有有资格报名的五年级毕业生都适合这两所学校呢?

小编整理了家长们反馈的信息,总的说来娃娃需要具备以下特点:

1、孩子自觉性强,学习能力强;

2、小学基础知识扎实,成绩在中等偏上;

3、好的学习习惯,成绩不错;

4、家长一直要提前规划,跟得上学习进度:5+4学制,在第一年内,整体学习压力、学习强度很大,如果孩子不具备以上能力,会容易出现跟不上,可能会出现适得其反的情况

5、小升初对口划片初中不理想,不想折腾的家庭。


当然,大部分五年级孩子,建议还是按照正常进度走:因为小学六年制会让他们在相对轻松的环境下把基础知识学得更加扎实。毕竟每年都还是有娃娃,会因为跟不上,被退回来上六年级的。这很打击娃娃学习的自信心。

另外,从对口学区的角度来看,如果说你的小学对口划片初中不是那么理想,或者说兜底学校不是特别喜欢,那么有资格参加报名摇号这两所学校,也不妨一试,反正中奖率就那个样子。

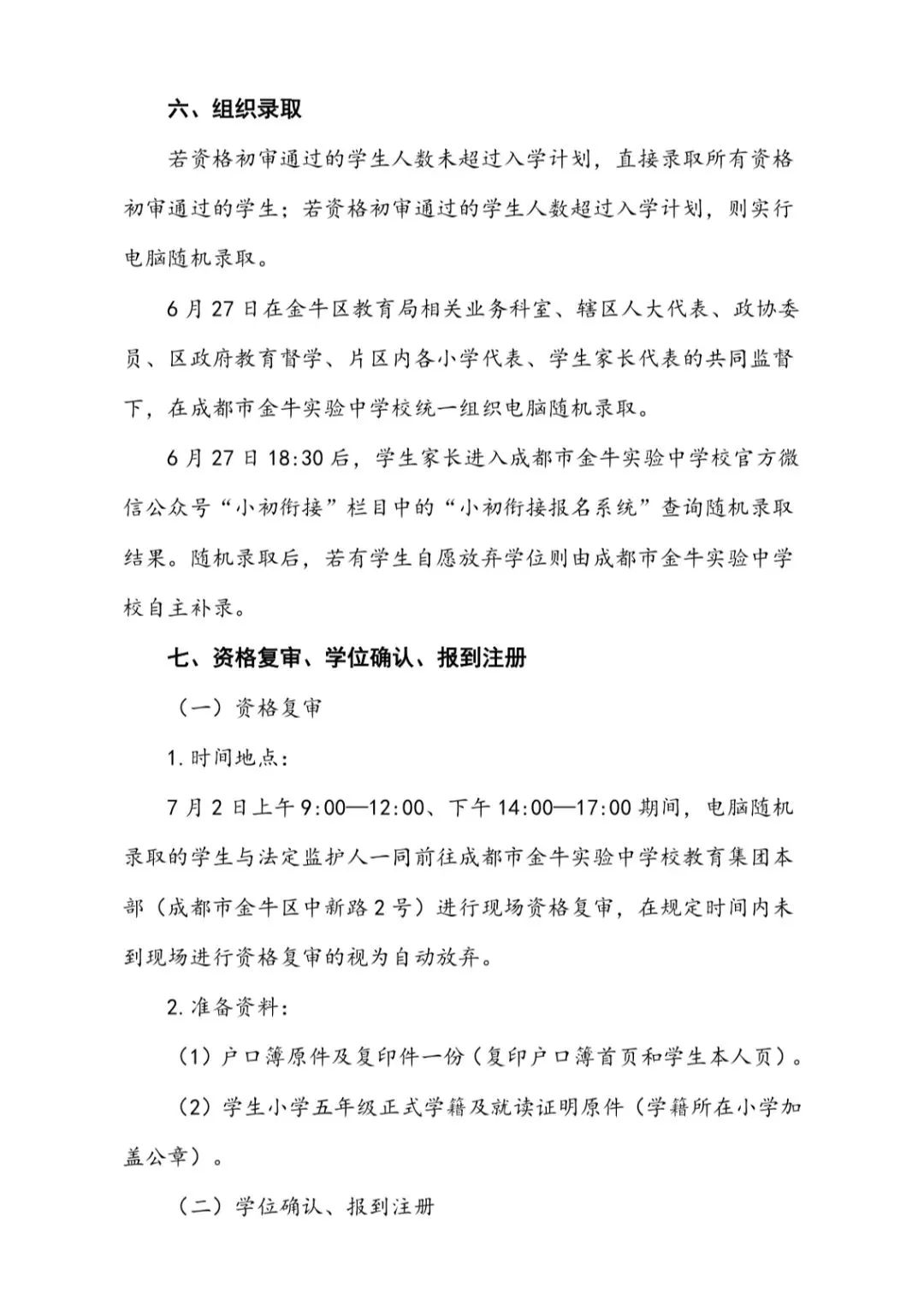
以下是七中育才学道金牛实验学校2024年的入学公告全文:

金牛实验中学↓↓↓



图片


图片

图片

图片



七中育才学道↓↓↓




图片


图片

图片

图片




-END-

 | 来源:本文来源成都升学宝公众号(转载本文目的是为了传播更多教育信息,如有侵权,联系即删!)